标题摘要内容

医药医疗行业CIO组织

Pharm Medical CIO Club

医药企业的数字化转型路径和发展趋势在哪?看看我们的答案

现阶段,我国面临国内外严峻的发展形势,新型冠状病毒疫情、贸易保护、企业竞争加剧等问题严重制约经济的高速发展,而数字经济成为稳定市场,提升企业市场竞争力的重要途径。
医疗健康作为关系国计民生的重要产业,数字化技术将会带来颠覆式创新,重塑整个医疗健康产业生态。在医疗健康这个大概念中,医药是构建医疗健康生态的支柱,医药行业必须顺势而为,契合数字化发展大势,主动求新突变,更好地为推动医疗健康产业向前发展贡献力量。然而并不是每一家医药企业都知道应该怎么样进行数字化转型。
从目前医药市场发展看,医药产业数字化具备非常好的市场基础。微软在帮助医药企业进行数字化转型方面处于行业领先地位。在微软举办的“AI心助医,转型突围”的线上专享论坛上,微软亚太区生命健康行业总经理Keren Priyadarshini提到对于企业数字化转型的见解“数字化时代,企业成就云端转型依赖三大因素:首先是信任,数据不会被货币化,而是在授权,不会与医疗健康客户竞争;其次是全球技能,全球化的云基础设施布局以及全球合作生态系统;三是安全与合规,应对任何安全问题。”
为了更好地剖析中国医药行业数字化创新现状,探析未来创新模式,蛋壳研究院推出《医疗数字化创新季刊--医药数字化转型框架》。
我们将从产业现状、数字化驱动因素、数字技术在医药产业中的创新应用场景、企业数字化转型路径以及医药数字化未来发展趋势等多个维度对医药数字化进行了全面、详细的梳理及分析。
蛋壳研究院将通过本报告找出医药企业如何进行数字化转型的可行路径,以期为医药数字化创新的参与者提供参考和借鉴。接下来我们将选取报告部分精华内容进行一个简要解读。
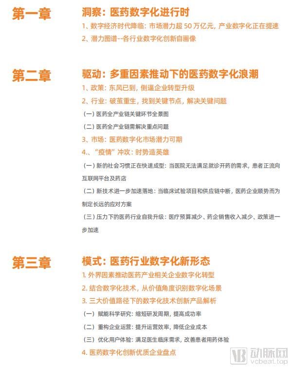
洞察:医药数字化进行时
数字经济时代降临:市场潜力超 50 万亿元,产业数字化正在提速
最新的研究显示,2018年,我国数字经济规模达到31.3万亿元,同期中国GDP达到91.9万亿元,占GDP比重的34.8%。将数字经济规模按可比口径计算,数字经济实现名义增长20.9%,占比提升1.9%,预计2022年数字经济规模能达到50万亿元。
从数字经济的结构来看,产业数字化部分的规模达到24.9万亿元,占数字经济的比重达到79.5%,这表明中国正有大批的企业正在从业务、技术、产品、服务等维度进行数字化升级。
潜力图谱:各行业数字化创新自画像
蛋壳研究院通过公开资料及相关研究报告对目前主要行业的数字化总体发展情况与行业增长情况进行了梳理,梳理后,我们发现:医药行业保持较高的行业增长率,市场增长率约10%,但是整体的数字化程度相对较低,整体评分不到15分,长期高速增长及现阶段低数字化对于医药行业数字化是一个机遇也是挑战。
驱动:多重因素推动下的医药数字化浪潮
因素一:政策东风已到,倒逼企业转型升级
从2015年开始,医疗改革进入关键阶段,各类医药行业政策密集发布。通过政府文件、公开资料等渠道对医药领域有重大影响的国家级政策进行了收集、整理及分析,我们发现政策正朝着以下方向推动:
研发生产层:鼓励优质创新药品研发、对优质创新药实行优先审批、深化审评改革解决再审药品积压问题、完善药品全流程监管。
医药商业层:健全可靠的药品监控追溯体系、降低药品流通成本、鼓励药品由院内流向院外市场。
医疗服务层:实行医药分开、制定并鼓励“互联网+医疗”、推进分级诊疗。
医药消费层:从医保体制层面保障患者用药的刚性需求、从药品供应及支付两个方面降低医保报销成本,减低医保支付压力。
在这样的政策背景下,一方面,政府加大了对数字医疗建设的支持力度、完善人口健康信息服务体系建设和推进健康医疗大数据应用;另一方面,随着医保局的成立和两票制、仿制药一致性评价、“4+7”带量采购等系列政策的出台,控费降价成为了医药改革的主题,这将倒逼药企采用数字化技术来提高效率,降低成本。
因素二:行业破茧重生,找到关键节点,解决关键问题
1.医药全产业链关键环节全景图
中国医药产业经过多年的发展及探索,已形成较为完整的产业链条,主要包含医药制造及医药流通两大领域,整个流程包含十几个关键流程以及众多参与主体。
医药制造领域:指药品从原材料到最后药品的成型,是一个从“0”到“1”过程,涉及医药原料供应、医药研发及最后的医药生产三大环节。
医药流通领域:指药品批量生产后,药品从药企到最后面向用药群体的过程,涉及医药商业、医药营销及医药服务三大环节。
2.医药全产业链需解决重点问题
尽管医药行业产业链条的逐步完善,但是各个环节中的需要解决的重点问题也越来越明显,尤其是两票制的实行、医保改革等一系列政策措施,将打破以药养医、医药代表等传统模式,价格、成本等市场因素将倒逼医药产业中各个关键环节的企业进行自我救赎,通过创新实现破茧重生。
因素三:市场空间,医药数字化市场潜力可期
中国医药市场的销售额从2012年的9555亿元增长到2020年的21500亿元(预计),年均复合增长率达到10.7%,中国医药市场保持着高速稳定的增长,传统医药模式仍然是目前行业的主要形态。
但不可否认的是,在政策以及产业的推动下,医药数字化程度将会得到显著提升,传统医药将会快速向数字化靠拢,同时数字化又将拉动医药进一步加速发展,两者相辅相成。
”疫情“冲攻:时势造英雄
新的社会习惯正在快速成型:当医院无法满足就诊开药的需求,患者正流向互联网平台及药店
在对抗新冠肺炎疫情的攻坚战里,整个医疗行业无疑面对一场压力极大的考验,随着疫情的发酵,这些困难与变化也很有可能成为整个医疗行业发展的催化剂与加速器。
中国的传统就医习惯是直接去线下医疗机构就诊,但是在疫情下,尤其是湖北地区线下医院成为高风险区域。在疫情期间,许多医院投入大量资源和医疗能力收治新冠患者并暂停或暂缓了部分常规诊疗服务;同时,普通病人为避免风险也选择少去或尽量不去医院。这将许多无法出门或不愿意在疫情期间去医院就医的患者推向了线上就医。国家卫健委的数据显示,今年2月,全国(除湖北外)医院就诊人数减少约40%。
医药数字化契机:1.数字化医药解决方案需求大幅增加;2.药店重要性提升。
新技术进一步加速落地:当临床试验项目和供应链中断,医药企业顺势而为制定长远的应对方案
从2月开始,中国开始实施严格的隔离措施,导致部分企业停工停产,国内医药供应链受阻,加之医药研究人员停工或全力攻关疫情的相关研究,导致部分临床试验被迫中断。
而到3、4月份,中国疫情得到有效控制,国内供应链得到一定程度恢复,但国外疫情开始全面爆发,全球大部分地区采取隔离措施,导致包含科研人才、设备使用、原材料、仓储和配送等全球研究体系及供应链受阻(如武汉接近一半的临床试验都是由跨国医药公司进行的),这严重影响中国药企的研发生产。
医药数字化契机:1.数字化技术在研发端落地加速;2.供应链管理升级。
压力下的医药行业自我升级:医疗预算减少、药企销售收入减少、政策进一步加速
医疗预算减少:2020年,新冠疫情将会对经济及医疗支出造成负面影响,市场对此已经形成共识。在这样的大背景下,2020年中国的整体医疗支出预算增速将会减缓甚至支出减少。
财务司的数据显示,2020年,国家卫生健康委员会部门预算大幅下降,各类医院预算降幅在26%~53%之间,其中公立医院预算下降29.11%,综合医院预算下降41.80%。
药企销售收入减少:疫情期间,除湖北外的医院就诊人数减少约40%,目前依旧无法恢复至疫情前的就诊量,就诊量的减少直接导致院内处方量的大幅度缩水。同时,我国药企从2月开始线下活动全面停摆,其中线下拜访停摆超30天,线下会议停摆超60天。药企线下活动大幅减少及医院就诊量的减少会严重影响了药企的销售情况。第一季度销售额下降50%~80%,第二季度有所回升达到往年同期70%水平,综合来看全年整体销售或不足2019年的80%。
医保改革进一步加速:在疫情爆发前,政府已经出台《国家医疗保障局关于完善“互联网+”医疗服务价格和医保支付政策的指导意见》。该政策的推出,明确互联网医疗服务的报销规则和标准,对药品依托数字化技术实现流通提供了保障。而在疫情爆发后,省市级层面的政策落实进一步加快。
医药数字化契机:1.医药企业成本控制成为关键;2.药品价格严控。
在报告正文中,我们将详细解读在“后疫情”时代,医药领域相关企业是如何通过数字技术来面对新的机遇与挑战。
模式:医药行业数字化新形态
外界因素推动医药产业相关企业数字化转型
在数字化技术大规模应用的十几年中,已经有很多企业在数字化方面进行了多模式的探索。尽管探索的步伐从未停止,但是由于技术手段的限制和自身动因不足,很多医药领域企业始终没有完成数字化转型。其中医药企业自身动力不足主要的归因是:1.药品行业的长期高毛利,企业有能力在研发、生产及销售上投入大量资源,不必过于担心成本问题;2.数字化手段的介入势必是由技术进行主导,无疑会影响“人”在企业中的地位,因此会受到各个核心部门的反对。这样的情况,在医药企业中普遍存在。
但是,近年来,随着各种因素的影响,医药企业已经认识到数字化转型迫在眉睫。结合我们在第二部分对政策、产业及疫情分析,政策压力、产业自我救赎及疫情影响这三个关键因素正在推动企业进行数字化转型。
结合数字化技术,从价值角度识别数字化场景
医药数字化创新不是局限于某个环节、某项技术,而是站在产业链全局视角,全流程、多项技术融合的创新。从医药原料供应到最后的医药服务,数字化创新正在重塑整个行业的架构和价值链条,为医生和患者提供更好的服务。
传统医药产业链中无法解决的问题可以通过数字化技术的赋能、重构及优化来打破传统环节之间的壁垒。结合前面我们梳理在医药制造领域及医药流通领域这两大关键领域所面临的主要问题,从价值的角度出发,蛋壳研究院对数字化产品的功能进行了梳理,目前数字化技术在医药场景中的应用主要有三大路径:
路径一:赋能科学研究。通过对新药研发、生产、质量监管等多流程的数字化赋能,加快研发的进程、改进临床试验管理和消除新产品开发的障碍,提高研发成功率,从缩短新药从研发到批量生产的周期。
路径二:重构企业运营。为员工配备必要的技能和工具,以简化流程,提高生产力,并消除在安全环境中协作的障碍,从而实现法规遵从性;在充分遵从法规的前提下保护组织的声誉和盈利能力;使用安全的、可操作的数据洞察力来转换运营、提高生产力、缩短上市时间和提高信任度。
路径三:优化用户体验。更直接、安全地与用户交流,以提高参与度、提升市场效率、更好地与用户的关心保持一致并降低成本。
以上三条路径能够解决医药制造领域及医药流通领域这两大关键领域中医药研发、医药生产、医药商业、医药营销及医药服务等环节中长期存在的问题。
三大价值路径下的数字化技术创新产品解析
(一)赋能科学研究:缩短研发周期,提高成功率
概述:目前,数字化技术赋能科学研究的应用主要以新药研发数字化、临床管理数字化为主。比如微软与瑞士药企诺华公司签署了一项协议,研究人员将结合微软在人工智能领域的优势和诺华在生命科学领域的专长,加速新药的研发。诺华计划将微软的人工智能工具应用于整个药物研发过程,包括研究、临床试验、生产、运营和财务等环节。
(二)重构企业运营:提升运营效率,降低企业成本
概述:目前数字化技术在重构企业运营方面的应用以数字化生产、供应链数字化管理、电子处方流转及医药数字化营销四项数字化产品需求度最高,已经实现相关技术落地。比如微软联合其智能仓储物流服务生态合作伙伴Geek+(极客家)为国内某知名的医药生产企业提供智能供应链服务。利用微软Azure的数据与服务化能力,构建新型供应链平台,打通内外系统,从而集成数据价值,实现从订单到交付,端到端的可视化。
(三)优化用户体验:满足医生临床需求,改善患者用药体验
概述:目前数字化技术在优化用户体验方面应用以数字化医生服务及数字化患者用药服务为主。例如微软针对疫情期间医生工作压力负荷加强、工作难度加大等问题,推出了其首个针对特定行业的云产品——Microsoft Cloud for Healthcare,护理人员能够安排、管理和进行患者的虚拟就诊,并提供相应服务,进一步增强患者沟通、护理团队的协作和管理效率。
在报告正文中,我们将详细解读如何通过数字化技术赋能新药研发、临床管理、医药生产、供应链管理、处方外流、医药营销、医生服务及患者服务这八大关键环节。
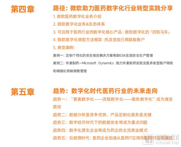
路径:微软助力医药数字化行业转型实践分享
作为医疗行业数字化转型的赋能企业,微软利用自身丰富经验和技术平台优势,为医药行业提供最佳的数字化转型路径,助力医药行业顺利转型。
数字化业务简介
在微软(中国)的数字化专家所撰写的《数字化——引领人工智能时代的商业革命》的书中提出:数字化转型的核心是通过转型创造价值。数字化转型更关注各环节产生的数字资产,利用数字资产创造新的数字业务,带来新的业务增长点。
从2015年开始,微软在开启自身数字化业务转型同时,进行自身业务的革新,将核心的业务从传统的软件销售及部署,升级为客户提供数字化解决方案,帮助客户进行数字化的转型。
四大核心产品
可应用于医药行业的数字化核心产品有四大板块:Microsoft Azure、Dynamics 365、Microsoft 365 和Power Platform,四种产品之间相互促进,形成“大平台”,构建了微软数字化的“四驾马车”。
其中Azure是核心服务,提供包含云技术在内的最基础的技术支持;Dynamics 365及Microsoft 365是上层应用,主要着力于为企业提供生产力平台。Microsoft 365及Dynamics 365的快速发展将促进Azure的壮大,而Azure的壮大又能保证其服务的可靠和稳定。
此外,Power Platform作为可扩展性模型,具有极佳的可拓展性,成为连接微软另外三类数字化产品的桥梁型工具。
成功案例
1.华素制药--Microsoft Dynamics 助力华素制药实现全面多类型客户网络和精细化终端销售管理;
2. GSK--定制个性化的安全报告解决方案帮助GSK实现安全生产管理
在报告正文中,我们将详细解读微软的数字化转型方法框架以及如何帮助医药企业实现数字化。
趋势:数字化时代医药行业的未来走向
医药行业的数字化创新是全产业链、多主体参与的创新,涉及到研发、生产和医药流通等各个环节。在价值层面,医药行业数字化创新的主要目标是赋能科学研究、重构企业运营及优化用户体验。
数字化的解决方案能够加快新药研发、提高生产效率、降低营销成本、改善患者体验,为整个医药行业的发展提供新动力。
未来,数字化技术还将进一步赋能行业发展,重塑医药产业链格局,实现要素、流程以及服务的全面数字化。这给医药行业的企业创造了市场契机,企业应该明确市场定位,结合自身优势,进行数字化战略布局,在医药数字化浪潮中构筑竞争优势。
微软作为全球领先的第三方数字化解决方案服务商,对医药数字化的发展方向有着高度的敏感性。结合蛋壳研究院对微软高层对于数字化的发展方向以及多位行业内专家的采访,我们认为未来医药行业的数字化创新将呈现五大趋势:
趋势一:“要素数字化——流程数字化——服务数字化”成为演变路径体现
趋势二:数据分析是竞争优势,产品定制化服务是关键
趋势三:数字经济时代下的数据安全将成为重点问题
趋势四:数字化原生企业将成为药企的主流商业模式
趋势五:后疫情时代:医药企业加速从医药IT应用向医药DT应用演进
以上为报告部分内容节选,约占报告全部内容1/3,完整报告共五大部分,总计计41页。报告正文框架如下,扫码即可免费阅读报告全文: